Model

Data Model

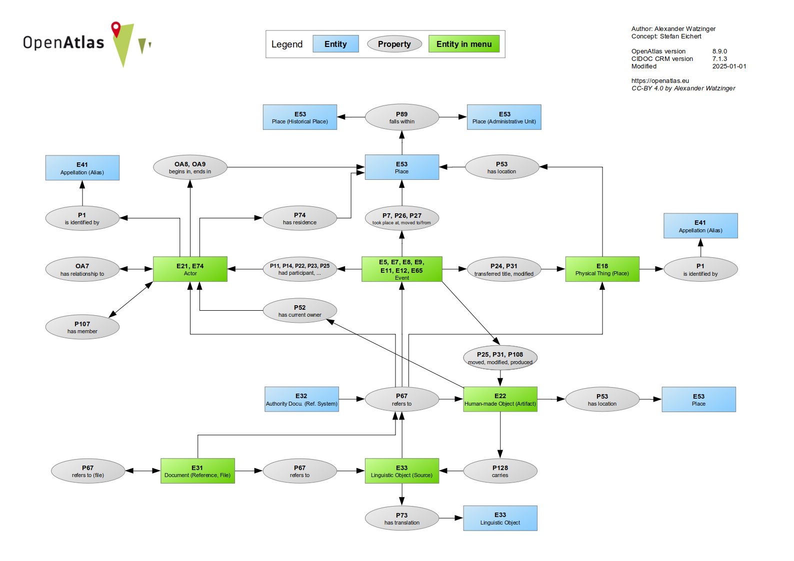
OpenAtlas automatically maps information to CIDOC CRM which is used to build the model of the database. This happens in the background of the application without the user noticing. Therefore, the database can be used by anyone without prior knowledge of data modeling, ontologies, CIDOC CRM and the alike. As the definitions of the CIDOC Conceptual Reference Model are imported into the system, its classes and properties can be browsed directly in OpenAtlas (for more information see here). Furthermore, it is possible to verify link-conformity between entities via the link-checker (more information is available here).

During the development of the database emphasis is put on easy usage without prior knowledge on data models or it ontologies.

For everyone interested, a graphical representation of the current data model can be found by clicking the Model button on the start page. Furthermore, a link checker that helps you find valid CIDOC CRM links as well as links to all classes and properties is provided here.

../_images/openatlas_schema.png ../_images/openatlas_schema2.png

It is possible to show the CIDOC class of each entity in the detail view of the user interface. To enable this, click the gear symbol and choose profile. Go to Display, press the Edit button and choose Show CIDOC classes.

Instead of introducing own classes or using extensions, OpenAtlas uses only basic CIDOC CRM classes and properties wherever possible. In addition, some shortcuts are used to increase performance and to keep the code base maintainable. For more information, see OpenAtlas shortcuts.

It’s also worth noting that OpenAtlas in some cases saves dates and type IDs in links between entities, e.g. a participation of an actor at an event (which is a link) can have associated dates and a type ID.

While OpenAtlas uses the CIDOC CRM within the application, a finer grained model is needed to deal with contextual differences in the user interface. Therefore, E33 - Linguistic Object is used as class for sources as well as source translations with different user interface forms. An overview of the internal mapping and CIDOC CRM classes can be seen in the user interface at Model -> OpenAtlas classes or here at the demo version.